关闭

又一AI芯片独角兽正式启动IPO

2024-09-13 10:01

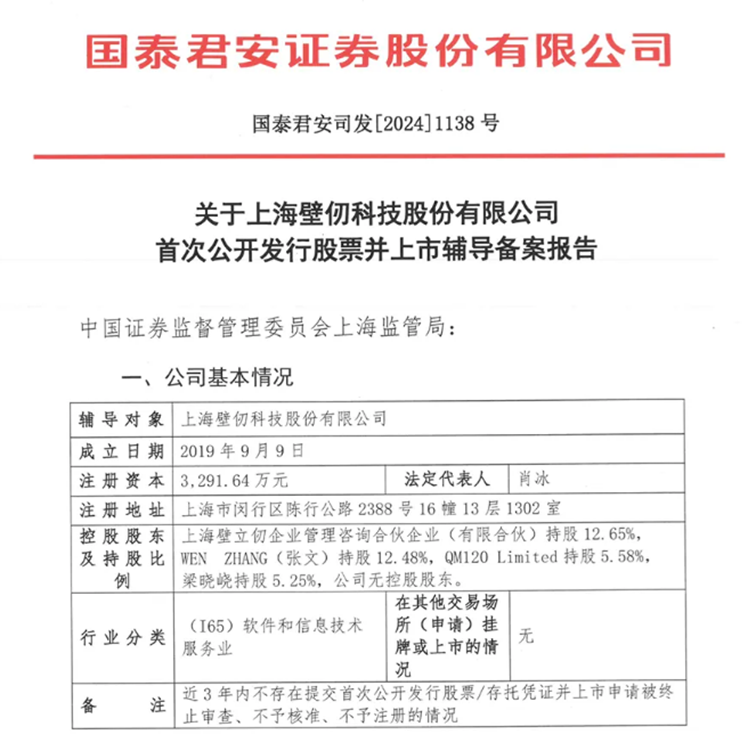
9月11日,中国证监会公布上海壁仞科技股份有限公司(以下简称“壁仞科技”)首次公开发行股票并上市辅导备案报告。这是继今年8月26日燧原科技上市辅导备案披露后,又一家正式启动IPO的AI芯片独角兽。

图片

自去年10月被美国商务部列入实体清单以来,壁仞科技几乎没有在公开场合亮相。

9月6日,在北京举行的AI芯片峰会上,壁仞科技副总裁兼AI软件首席架构师丁云帆公开介绍该公司在解决AI芯片可用性方面具备的技术能力。

训练大模型需要大规模集群,而大规模训练集群的稳定性低、不同品牌算力芯片之间协同性、兼容性差,是阻碍国产芯片大规模集群建设的两大拦路虎。

对此,丁云帆称,壁仞可提供千卡集群建设方案,并且该方案可扩展至万卡规模。

当前千卡/万卡集群训练存在稳定性挑战。丁云帆称,壁仞将千亿参数训练规模的千卡集群自动断点后自动接续训练的时间缩短至10分钟,并可实现15天连续训练不中断,4天连续训练无故障,平均有效训练市场超过95%。

针对国内不同品牌算力芯片存在的异构芯片互联互通难、通信效率低、易用性和兼容性差、协同调度差等异构算力孤岛问题,壁仞科技给出异构聚合算力的解决方案。

丁云帆称,为打通不同厂商提供的异构芯片,壁仞科技在软件方面,实现原生通信库透明,一行代码适配多种框架。在硬件方面实现兼容,可一套统一方案支持多种不同型号、不同厂商的GPU。

壁仞科技创立于2019年9月9日,注册资本为3291.64万元。而根据胡润百富独角兽排行榜,壁仞科技当前估值达155亿元。

自2015年起,国内开始出现大量AI芯片创业企业,其中市场认知度较高的有壁仞科技、燧原科技、摩尔线程、沐曦集成电路、中昊芯英等。近两年来生成式人工智能带来了大量的智能算力硬件需求,AI芯片企业的竞争也渐渐进入白热化阶段。此类企业选择的技术路线包括GPU、GPGPU、TPU等,不一而足。壁仞科技选择的是GPGPU路线。

2022年8月,壁仞科技推出采用7nm制程的GPGPU(通用GPU)芯片BR100,称其峰值算力是目前英伟达当时最先进的计算芯片A100的3倍多,面向云端人工智能训练和推理领域。今年8月,壁仞科技还与软通动力联合发布了国产AIPC产品。

目前,壁仞科技基于BR100系列通用GPU芯片推出了壁砺100、壁砺104和海玄服务器等数据中心加速计算产品线,这些产品主要部署在大型数据中心,主要客户有中国移动、中国电信,以及商汤科技、国网智能电网研究院有限公司、上海智能算力科技有限公司、上海人工智能实验室、中国信息通信研究院等。

截至目前,壁仞科技已完成B轮融资,总融资额超过50亿元,投资方包括珠海大横琴集团、格力创投、中国平安、新世界集团、碧桂园创投、启明创投、IDG资本、华登国际中国基金、高瓴创投、源码资本、招商局资本、中信证券等机构。


一键登录
邮箱登录
该邮箱未注册
手机登录
输入验证码